IF Farroupilha
Fim do conteúdo da página
Mapas de processos
Anexos:
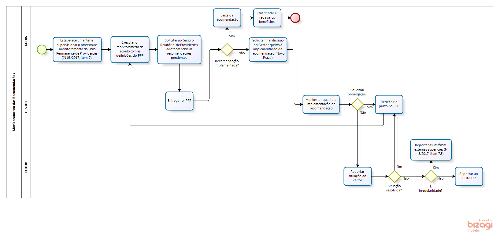
- Monitoramento das Recomendações (1082 Downloads)
- Paint (1132 Downloads)
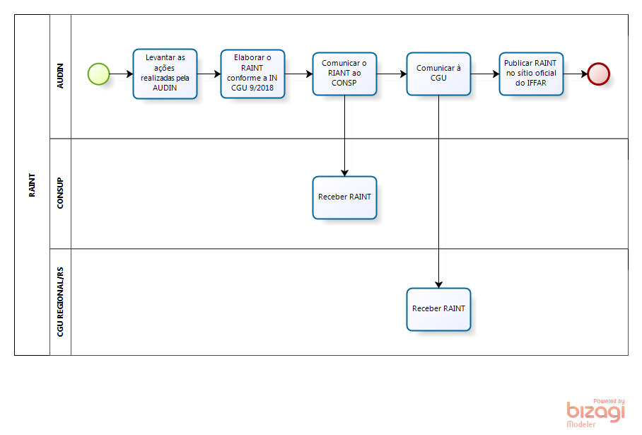
- Raint (1079 Downloads)
- Rito de Auditoria (977 Downloads)
- Tratamento de Demandas do Sistema e-Pessoal (1064 Downloads)
registrado em:
IF Farroupilha

Redes Sociais